La innovación es materia corriente en cada aspecto de la realidad. La tecnología en las motos avanza al ritmo de la inteligencia humana, y también de la Artificial.
En este informe algunas noticias que se filtraron sobre los avances que están preparando las marcas y de los que ya aplicaron.
BMW trabaja en una Naked eléctrica
La marca alemana registró una patente que pretende electrificar su BMW G 310 R. Sin tener en cuenta los Scooters, ésta sería la primera moto eléctrica de los germanos.
Esta Naked de carácter Street utiliza la plataforma de la pequeña moto de BMW, pero “en la parte eléctrica recicla los componentes técnicos del actual BMW CE 04”, según adelanta Motorpasión Moto.

Continental busca conectar la moto a Internet
El Connected Infotainment Box (CIB) de la firma de Hannover es una caja de info-entretenimiento conectada. Sería universal y de muy sencilla instalación.
Te puede interesar: Innovaciones en motos: ¿Qué preparan las marcas?
El CIB, creado por Continental, permitirá contar en las motos con navegación GPS y seguimiento del vehículo en caso de robo “sin conexión con un Smartphone”, dice Todo Circuito.

No toda moto será eléctrica
“En un informe del Japan Times, el presidente de Yamaha, Yoshihirro Hidaka, explicó que la compañía está adoptando un enfoque multifacético a la hora de encontrar alternativas al motor de combustión interna”, reprodujo Ride Apart.
Entre esas posibilidades que maneja la marca de los diapasones está el hidrógeno. Seguirá los pasos de Kawasaki.

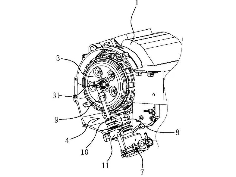
Primer embrague electrónico de motos
La china Qianjiang (dueña de QJMotor y Benelli) patentó un embrague accionado electrónicamente. La ilustración de más abajo muestra cómo funcionaría en el motor bicilíndrico de 700 cc del QJMotor SRK700 , que también se utiliza en el Benelli TRK702.
El medio especializado Cicle World vaticina que, de darse en la práctica, el primer embrague electrónico de motos “promete varios avances posibles con respecto a los habituales embragues hidráulicos u operados por cable a los que estamos acostumbrados”.
Cabe recordar que, aunque esta idea aún no fue implementada, Honda había presentado solicitudes de patente en 2021.
¿Royal Enfield Himalayan eléctrica?
La Royal Enfield Himalayan eléctrica estaría en el futuro de la alectrificación de la factoría de origen inglés con sede en India.
Un boceto filtrado por el portal Bikewale, del que se hace eco Motorbike Magazine denota que “la silueta de la Himalayan se mantiene, pero la estética evidentemente cambia a favor de la tecnología eléctrica”

Espejos bajos para mejorar visión y estabilidad
Honda registró croquis de unos espejos anclados en la horquilla. Brindarían una visión más limpia y entorpecerían menos en la conducción.
“La idea es muy sencilla, los espejos van montados en la horquilla por debajo de la tija. La Honda Hawk 11, que se vende en Japón, ya utiliza un sistema similar, aunque en ese caso los retrovisores van anclados al carenado”, ilustran los colegas de Moto1Pro.
Especulan, asimismo, que la sucesora de la Honda CB1000R podría ser el primer modelo que utilice estos “espejos bajos”.

Vespa y la IA
“La legendaria marca Vespa se introdujo en el mundo de la Inteligencia Artificial (IA) para ofrecer a sus usuarios una experiencia única y sin precedentes.
A través del “Vespa On Tour”, una gira por 6 ciudades españolas, dio a conocer novedades de la gama 2023 con la ayuda de la IA, informó Formula Moto. A medida que los usuarios transitaban por los diferentes barrios, el sistema “Sounds of the City” de Vespa, alimentado por IA, los acompañaba con una melodía temática de la zona que visitaban.



¿Royal Enfield Himalayan eléctrica?




0 comentarios